Research

Research & Methodology

The Science of Character

Bridging ancient wisdom and modern science. This work integrates philosophy, rigorous psychometrics, and behavioral science to study the promotion of character and flourishing.

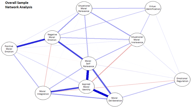
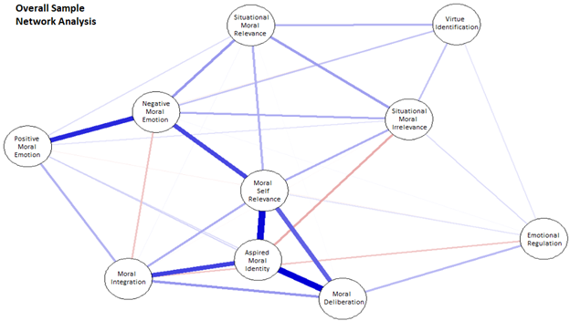
CIVIC Model
The Big Picture: Theory

The CIVIC Model

We cannot study character in a vacuum. Morality evolved to solve social problems, yet everyone's biological hardware is different.

This model synthesizes differential psychology, learning science, and values-focused psychotherapy to explain how individual virtues are cultivated within specific contexts. It replaces vague notions of "prosociality" with a mechanistic understanding of moral development.

Read the foundational paper →
Progress 8 Study
The Big Picture: Evidence

Character Drives Performance

We compared schools awarded the Association for Character Education's Quality Mark (QM) against national benchmarks.

The data reveals a "dose-response" relationship: Schools with the standard Quality Mark (QM) outperformed the baseline, while those with the advanced Quality Mark Plus (QM+) showed the highest academic value-added (Progress 8) scores. This challenges the "zero-sum" narrative and suggests that deep character integration drives academic attainment.

View the study data →
Phronesis Psychometrics
The Metric: Psychometrics

Measuring Practical Wisdom

For decades, Phronesis (Practical Wisdom) was considered unmeasurable. A 2024 study changed that.

We developed and validated the first psychometrically robust scale for assessing Phronesis in educational settings. This paper has already garnered 22 citations in its first few months, signaling a shift in how the field approaches the measurement of complex virtues.

Read the Phronesis paper →
Single Subject Design
The Method: Idionomic Science

Precision Methodology

To truly understand character, methods must differ depending on the aim.

My work seeks to blend Nomothetic Science (group-level RCTs) with Idionomic Science (Single Subject Designs). While RCTs provide broad validation, N=1 designs offer the precision needed to track individual trajectories of virtue development over time.

Learn about single subject designs here →

Applied Projects

Extending the science of character into specific domains of society.

💼

Character in Careers

How virtues influence professional trajectories and workplace resilience. Integrating character education into vocational training.

Learn more →
📰

News Literacy

In a cluster RCT across 40 UK schools, we found that teaching news literacy doesn't just improve critical thinking—it is directly linked to higher levels of civic engagement.

Learn more →
🧭

Value Clarity

Flourishing isn't just about having values; it's about articulating them. We study how "value clarity"—the ability to explicitly define what matters to you—predicts wellbeing.

Read the paper →

Publication Archive

Measuring civic engagement in young children

There is a dearth of studies exploring how younger children engage in civic life, what may be expected of them given their age, and what instruments may be used to capture their levels of civic engagement. Addressing these questions, this article presents key findings from a pilot study that aimed to create a validated instrument designed to measure the civic engagement of primary school children. Based on a survey administered to 655 primary school children aged 9–11 across England, this article focuses on the new measure that was specifically designed, and then tested and validated through both exploratory and confirmatory analyses. The findings validate a tripartite measure of civic engagement that assesses the civic attitudes, actions and awareness of 9–11-year-olds. This measure was found to be both practical and efficient in its administration, and it has been shown to be easily comprehensible by this age group. This new measure addresses an important gap in the literature on civic engagement in children, providing researchers with a validated tool to effectively measure civic engagement in 9–11-year-olds. The findings have implications for both researchers and educators interested in designing and evaluating interventions aimed at promoting civic engagement among younger children.

Read Paper
Character education empirical research: A thematic review

Character Education Empirical Research (CEER) is a rapidly emerging field, but no thematic overview is available. This study aimed to fill this gap in the research, generating a thematic map of the CEER, then comparing it to empirical research from the fields of Moral Education (ME) and Positive Education (PE). PRISMA guidelines were followed to conduct a systematic search of the Web of Science and Scopus databases. 222 CEER articles were identified and thematically analysed. Six themes were identified: Conceptualisations, Measure Validations, Associations, Impact, Implementation and Development. Another systematic search was undertaken for PE and ME articles, and the results randomly sampled to attain 100 empirical articles from each field. These samples, along with the CEER, were subjected to a content analysis using the six CEER themes. Results revealed most MEER, PEER and CEER fit into the CEER thematic map, but that there are some key differences in research distribution.

Read Paper
Character Education Research: A Scoping Review

Character education has become an established field within education research. However, no overview of this rapidly evolving field is available, and several previous methodological concerns about the field, including the use of valid measures and of robust quantitative research protocols, remain unaddressed. The purpose of this review is to fill this gap in the literature, addressing the following research questions: RQ1: What is the current publishing landscape of character education research? and RQ2: Is the quality of character education quantitative research a cause for concern? We searched the Scopus and Web of Science databases, and, following abstract screening, generated a pool of 981 articles for analysis. Of these articles, 38% were published in a journal without a Web of Science journal impact factor, and only 10% conducted intervention studies. Regarding quantitative character education research, 72% of quantitative studies did not use a valid measure, and, for intervention studies, only 8% used an active control, 61% did not randomise, and 75% did not report a standard error, effect size, or both. Our recommendations include a greater depth of empirical character education research in most contexts, the development of more character-related measures, and the increased use of active controls and randomisation.

Read Paper
Moral reasoning strategies by pre-and in-service police officers in the UK

Drawing upon cross-sectional research with pre- and in-service police officers in the U.K. (N = 571), this paper reports on the moral reasoning strategies favored by the respondents in dealing with bespoke work-related moral quandaries specific to the professional practice of policing. The dominant form of moral reasoning in dealing with those dilemmas was deontological (rule-based). The second most frequently selected reasoning strategy was virtue ethical. Further analysis of the police research data indicated that those with an undergraduate degree were significantly more likely to adopt virtue ethical and consequentialist-utilitarian reasoning strategies than those who did not have an undergraduate degree.

Read Paper